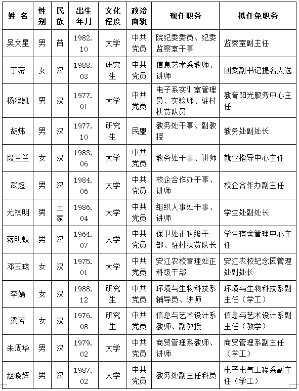
为了加强对干部选拔工作的监督,提高识别和任用干部的准确程度,现对党委研究决定的下列拟任职人选进行任前公示。

欢迎广大干部群众反映和举报拟任职人选思想作风、道德品质、工作能力、廉政勤政等方面的情况和问题。举报人可以通过信函举报、电话举报或到受理举报地当面举报。凡来信或来电举报者,应签署或告知本人真实姓名和工作部门。所举报的问题,必须真实、准确,内容尽量具体详细,并尽可能提供有关调查核实线索。严禁借机造谣中伤,串联诬告。
受理举报时间:2020年3月16日至3月22日
受理举报部门:组织人事处
办公电话:0745-2775908
组织人事处
2020年3月16日